當前位置:產品中心 > 渦輪流量計 > 防腐型渦輪流量計
| 型 號: | LWGY |
| 品 牌: | 多欽儀表 |
| 所屬分類: | 渦輪流量計 |
| 所 在 地: | 上海 |
| 更新日期: | 2017.04.12 12:40:25 |
測量強酸、強堿等腐蝕性液體,額定壓力0.6MPa,DN0.5-100;精度0.2、0.5;智能型、輸出型;法蘭連接或螺紋連接。
?
? ?
? ?防腐型渦輪流量計適應于測量各種腐蝕性介質,傳感器的各接液部件,可針對用戶的特定介質、工作溫度、工作壓力、選材和/或進行結構設計,從而具有廣泛的適用性。 ?
? ?
? ? . 技術性能 ?
? ??★? 接液部件材質:根據用戶介質及工況確定,可選用適合塑料和金屬(鋼316、304,銅或鋁) ?
? ??★??管道連接:法蘭型、螺紋型 ?
? ? ★?壓力等級范圍:由主體材質確定 ?
? ? ★金屬主體:1.6Mpa、4Mpa 或更高 ? ? ???塑料主體:1.0Mpa ?(常溫下) ?
? ? ?★? ?流體溫度:-196~180℃ (根據主體材質確定) ?
?
?
??選型推薦
? ? 渦輪流量計防腐型,主要用來測量潔凈的腐蝕性液體。
? ? 為了使我公司提供的流量計處于最佳適用狀態,訂貨時請提供以下信息: ?
? ? ? a) ? 被測介質,使用的管道和容器的材質 ?
? ? ? ?b) ? 工作壓力:最高、最低、常用壓力 ?
? ?
常用型號:LWGY-50BBFS1/N
? ? ?型號注解: 防腐型渦輪流量計,DN50,全四氟材質,測量介質為強酸強堿溶液,法蘭連接,額定壓力0.6MPa, 常溫,現場顯示瞬時流量和累計流量,精度0.5,脈沖輸出,24V供電。

流量計價格隨選型規格、口徑、配置變化影響,不是一口價產品,需要根據您的工況選型報價.
工作原理參考智能型渦輪流量計:http://www.sdxrfjs.cn/chanpin/detail/69
說明書下載: ?http://www.sdxrfjs.cn/xiazai/detail/142
?
主要技術指標:

?
特別說明:DN0.5-10 ?微小口徑全四氟渦輪流量計,相關參數要求請來電來函咨詢。
?
?
管道安裝:
?


?
?
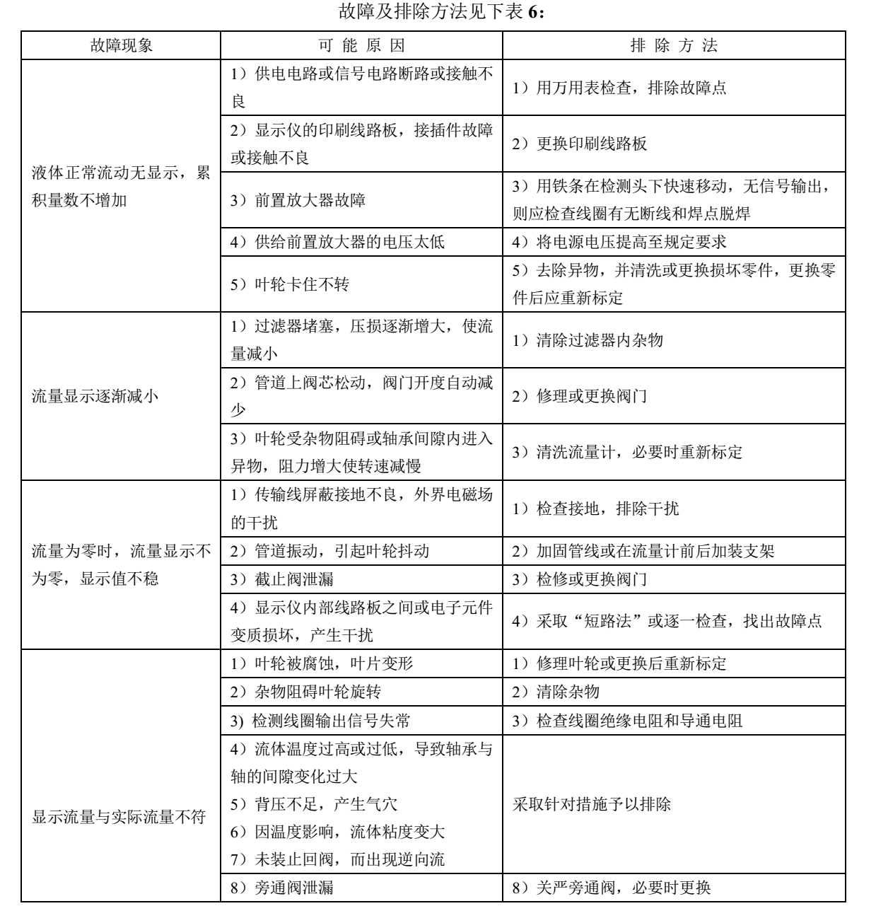
常用故障以及排除方法


?
?
選型參考:



?
??
流量計運行前的檢查 ?
?(1) 確認管道已清洗干凈,須再清洗時,應讓清洗液通過旁通管道,不得通過?傳感器 ?
?(2 ) 確認各輔助裝置配置和安裝正確 ?
?(3 ) 確認電路接線正確 ?
?(4 ) 確認管路無泄漏,流量計下流調節閥調節靈便,關閉時無泄漏 ?
?(5 ) 緩緩打開流量計傳感器下游調節閥,確認流量計顯示正常 ?
?(6 ) 確認管道支撐可靠,在最大流量下無振動 ?
?(7 ) 確認流量計下游壓力大于Pmin ?
?(8 ) 確認旁通閥門無泄漏 ?
?
同系列樣品展示:

? ? ? ? ? ? ? ? ? ? ? ? ? ? ? ? ? ? ? ? ? ? (法蘭連接防腐型渦輪流量計)

? ? ? ? ? ? ? ? ? ? ? ? ? ? ? ? ? ? ? (微小口徑(DN0.2)四氟渦輪流量計)

? ? ? ? ? ? ? ? ? ? ? ? ? ? ? ? ? ? ? ? ? ? (螺紋連接耐腐蝕流量計)
?
?
拓展應用: 常配套定量控制系統,實現定量灌裝。

定量控制系統 詳細說明參考:http://www.duoqinyb.com/prodetail-10462146.html
?
售后與質保 ??
?
多欽儀表(上海)有限公司供應的所有產品:
所有產品質保2年;
免費提供電話咨詢、指導安裝調試等服務;
協商上門指導安裝、調試等事宜,只收取合理的差旅費用;
量大可以免費上門指導安裝、調試;
服務宗旨:不管產品使用多長時間,只要您找到我們,我們都會為您解決所有問題,直到滿意為止。相信我們從事流量計行業10多年的實踐經驗能為你帶來滿意的服務。
?
?
?
?
?